115學年度淡江大學中國文學學系「中文實務實習」實習報名
報名時間:即日起至115年4月9日(四)止
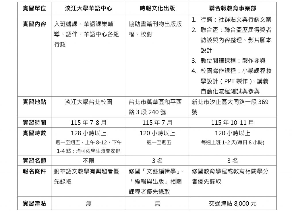
招募對象:淡江大學中文系大學部一~四年級生、雙主修中文系學生(需115學年度在學)
繳交文件:填寫網路報名表單並上傳申請表https://forms.office.com/r/3tCaKFYeQL
(申請表請轉成PDF檔,檔名:115學年度淡江大學中國文學學系校外實習申請表_班級姓名(實習單位))
※若有兩個以上志願,請分開填寫表單及上傳申請表,申請表實習單位標註志願1、志願2以此類推
錄取公告:錄取名單預定於115年4月27日公布於中文系網頁,及Teams訊息通知。
承辦人:中文系 許惠瑜助理
實施辦法:經完成實習並考核及格者,可獲得115學年度上學期中文系系選修「中文實務實習」(2/0)課程學分。
備註:參加實習同學,本系投保保額二百萬元之校外實習學生團體保險。

